Bet365中文网址
搜索
关闭
X
主页
Bet365中文网址 概况
Bet365中文网址 简介
组织架构
研究机构
管理团队
大事记
师资队伍
教职员工
两院院士
国家杰青
退休人员
人事招聘
科学研究
研究方向
科研成果
人才培养
招生信息
教务通知
本科生培养
研究生培养
国际交流
学生园地
学工队伍
党建风采
班团活动
就业信息
高分子校友会
理事会
校友动态
校友名录
毕业留影
系教育发展基金
纪念于同隐先生
课程思政
理论武装
政策文件
教学案例
成果展示
技术平台
搜索
EN
Bet365中文网址
主页
Bet365中文网址
通知公告
科研动态
综合新闻
通知公告
讲座信息
招聘信息
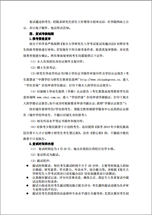
2019 年Bet365中文网址 博士研究生 “申请-考核”制复试录取工作实施细则
发布时间:2019-04-25