Bet365中文网址

丁建东课题组揭示细胞迁移受材料表面黏附配体纳米间距的调控规律
发布时间:2020-09-13

 

细胞在材料或生物基底表面的迁移在许多生命进程以及材料植入后的组织再生等过程中至关重要。丁建东课题组曾运用表面纳米图案化技术,揭示了基底表面配体的纳米间距对细胞黏附的影响规律。最近,课题组运用该项技术,进一步研究并阐述了基底表面配体的纳米间距对细胞迁移的影响,并发现在中等黏附程度下细胞的迁移得到显著提升。

通过运用嵌段共聚物胶束自组装纳米刻蚀技术获得金的点阵,然后键接精氨酸-甘氨酸-天冬氨酸(RGD)多肽(图1),丁建东课题组制备了系列RGD纳米阵列。该图案化表面可实现对细胞表面整合素及其间距在纳米级别的调控,以揭示材料表面配体的纳米间距对细胞黏附和迁移的影响。

 

 

1  纳米阵列的图案化材料 (上方为一个典型的原子力显微镜图片,下方为系列的场发射扫描电子显微镜图片)

 

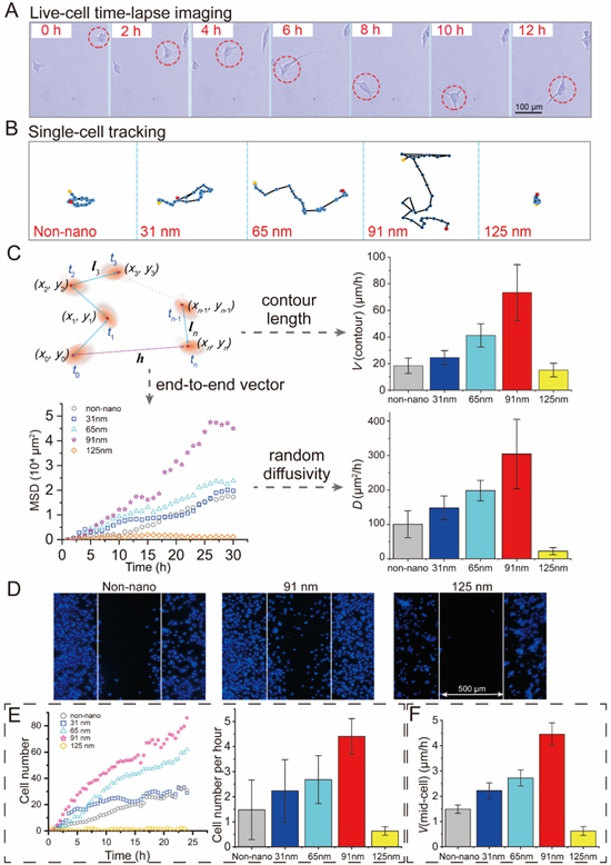
丁建东课题组运用此技术探索了人脐静脉内皮细胞(HUVEC)在31-125 nm纳米间距的表面上黏附和迁移行为。在证实细胞的黏附随着纳米间距的增大而单调变弱的同时,发现细胞的迁移速率呈现一个先增强后减弱的非单调趋势,并在91nm组时达到最大值、且显著高于没有任何纳米修饰的表面。无论是单细胞迁移还是群体迁移都显示了相似的规律(图2)。

 

 

2 细胞在RGD纳米图案化表面的迁移: (A) 单个细胞在91nm间距表面的12小时的活细胞迁移情况;(B) 与不同纳米间距相应的单细胞迁移轨迹; (C) 运用模型统计细胞迁移速率; (D) 使用划痕实验考察细胞在不同RGD纳米间距下的集体迁移情况; (E) 对划痕中的细胞数目作统计;(F) 对中位细胞的迁移速率作统计,以此来表征细胞在不同配体纳米间距下的群体迁移的速率。

 

    丁建东课题组还运用了RT-PCRG-LISAWestern blot等基因和蛋白质表达的检测从分子水平探索造成这种迁移速率差异的原因(图3)。结果表明,随着纳米间距的增大,与细胞骨架中的张力丝动态变化速率相关的基因及对应的蛋白Cdc42Rac1RhoA的表达呈现出先升高、再降低的趋势,并与细胞迁移的速率变化相一致。这说明了配体纳米间距调控了细胞骨架中的张力丝的动态变化速率。

 

 

3 与张力丝动态变化相关的基因的RT-PCRG-LISA表征结果

 

该基础研究表明,细胞的迁移与黏附既有一定联系,也遵循不同的规律;合适的表面纳米修饰可导致细胞迁移显著快于或者慢于未进行纳米修饰的表面。这些发现对今后如何设计生物材料表面使其加快或抑制细胞迁移具有一定的指导意义。

以上相关成果发表在BiomaterialsQiong Liu#, Shuang Zheng#, Kai Ye, Junhao He, Yang Shen, Shuquan Cui, Jiale Huang, Yexin Gu, Jiandong Ding*, Cell migration regulated by RGD nanospacing and enhanced under moderate cell adhesion on biomaterials, Biomaterials 263, art. No. 120327 (2020)论文的共同第一作者是Bet365中文网址 、聚合物分子工程国家重点实验室博士后刘琼博士、博士生郑爽,通讯作者为该国重主任丁建东教授。

 

论文链接://www.sciencedirect.com/science/article/pii/S0142961220305731