Bet365中文网址

丁建东课题组发现材料表面拓扑形貌可调节细胞核形状、染色体定位和基因表达
发布时间:2020-08-16

 

以往的生物材料学、化学生物学、细胞生物学与再生医学的交叉学科研究表明,材料表面拓扑结构能够调控细胞行为。最近,丁建东课题组的研究则进一步揭示,特定的材料表面拓扑结构还可以导致细胞核的显著变形、染色体在核内的领地移动以及基因表达谱的变化。

结合微电子制造技术制备的模板,丁建东课题组获得了重要的高分子材料PLGA的微柱阵列,并且发现合适的微柱参数可以导致细胞核的严重变形,而细胞仍然处于存活的状态(图1)。

 

1  PLGA微柱阵列上细胞核变形

(A) PLGA微柱阵列SEM图;(B) HeLa细胞在PLGA微柱阵列和光滑表面上细胞核荧光显微照片

 

丁建东课题组进一步探索了聚合物PLGA微柱阵列上HeLa细胞的核变形是否伴随染色体定位以及基因表达是否发生变化。人类18号和19号染色体由于DNA含量相近而基因密度截然不同,成为染色体定位的研究对象。采用荧光原位杂交技术观察了HeLa细胞18号和19号染色体细胞核定位(图2)。结果表明,HeLa细胞在微柱阵列上18号和19号染色体都向细胞核边缘发生了移动,且18号染色体比19号染色体明显更靠近细胞核边缘。

 

 

荧光原位杂交技术检测微柱阵列和光滑表面上HeLa细胞核内18号和19号染色体位置

(A) 荧光原位杂交技术(Fluorescence in situ hybridizationFISH)原理图; (B) 18号和19号染色体3D2D荧光图像(每号染色体包含一对,因此显示两条)。采用带有橙红色荧光基团的全染色体荧光探针与染色体杂交,细胞核采用DAPI染色(显示蓝色荧光)

 

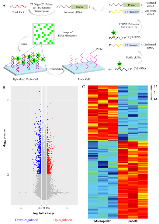
丁建东课题组还运用DNA芯片技术研究了细胞的基因表达谱(图3),检测到相比于在平整的PLGA膜表面,微柱阵列上全部23对染色体共有188个基因发生了上调、255个基因发生了下调。随后通过GOKEGG等手段进行了转录组的生物信息学分析。

 

3 采用DNA微阵列检测HeLa细胞在PLGA微柱阵列上的差异表达基因

(A) DNA微阵列检测细胞总RNA的流程图; (B) 微柱阵列上HeLa细胞差异表达基因的火山图(n = 3)。基因表达倍数变化p值小于0.05 (-log10 p-value 大于1.3),表达倍数变化低于1/1.5 (log2 fold change < -0.6) 表示基因下调,用蓝色表示;p值小于0.05 (-log10 p-value 大于1.3),表达倍数变化大于1.5 (log2 fold change >0.6) 表示基因上调,用红色表示;(C) 微柱阵列上HeLa细胞差异表达基因热图(fold change > 1.5, p < 0.05),红色比表示高表达,蓝色表示低表达。标尺中1.5 0 -1.5分别表示差异表达基因信号强度最大值、中间值和最小值。每一列表示一个样品,每一行表示一个基因。

 

该基础研究揭示,微柱阵列上细胞核变形伴随着染色体定位和基因表达的变化。由此可见,在生物材料设计过程中,尤其是在癌症治疗、组织工程和再生医学领域,应当考虑材料表面拓扑结构对于染色体定位和基因表达的调控作用。

以上相关成果在ACS Applied Materials & Interfaces发表Ruili Liu, Jiandong Ding*, Chromosomal repositioning and gene regulation of cells on a micropillar array. ACS Appl. Mater. Interfaces, 12, 32: 35799 - 35812 (2020)论文的第一作者是Bet365中文网址 、聚合物分子工程国家重点实验室项目制研究人员刘瑞丽博士,通讯作者为该国重主任丁建东教授。

 

论文链接://dx.doi.org/10.1021/acsami.0c05883