肿瘤转移是癌症致死的关键原因之一,上皮-间质转化(epithelial-mesenchymal transition, EMT)作为其中重要的细胞表型转化过程,受到来自肿瘤微环境和侵袭过程中几何限制的调节,与形态变化、力学响应密切相关。然而,由于缺乏精准、独立调节细胞与细胞核形状的方法,细胞与亚细胞结构的形态对于上皮-间质转化乃至其它细胞行为的影响通常难以区分。该研究旨在探讨细胞外形和细胞核形状各自对于EMT的影响,如图1所示。

图1. 细胞外形与细胞核形状是否影响上皮-间质转化的科学问题示意
复旦大学丁建东团队设计了嵌合拓扑图案,以通常作为细胞培养板基材的聚苯乙烯为聚合物原料,结合溶剂挥发法、光刻和微接触印刷技术制备了含相应图案的聚合物材料,以黏附反差微坑调节细胞外形,以微坑内的微柱阵列调节细胞核形状,实现了对细胞外形与细胞核形状的独立调节(图2)。

图2. 聚合物嵌合拓扑图案上的细胞外形和细胞核形状的调节
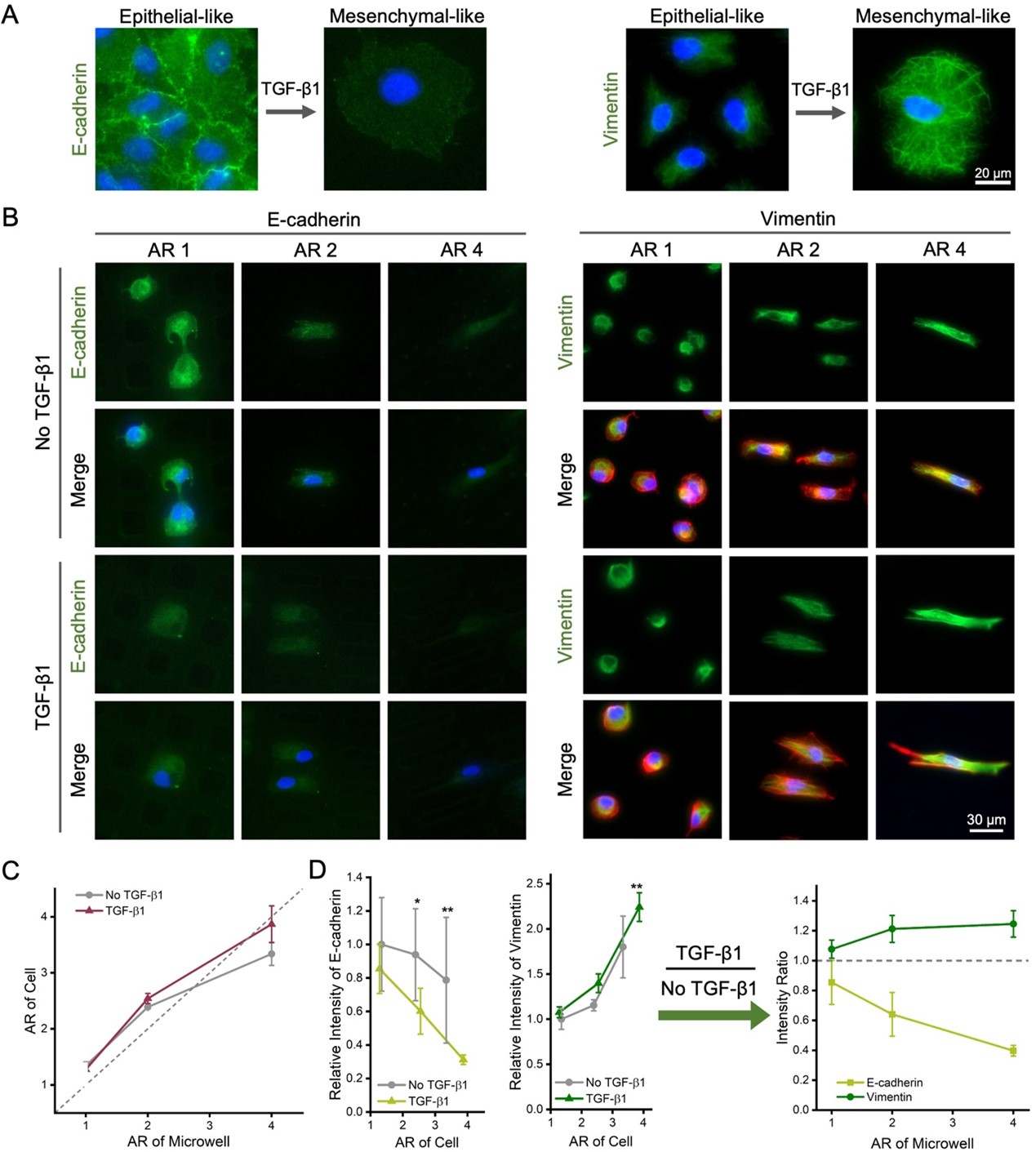
在嵌合拓扑图案上,具有相同铺展面积的细胞能够在相同长径比的外形下发生细胞核变形,也可以在相同细胞核形状下受到黏附微坑的调节具有不同长径比。随着细胞长径比的增加,癌细胞的上皮-间质转化增强(图3);细胞核变形对间质特征也有影响(图4)。

图3. 细胞拉长促进了上皮-间质转化

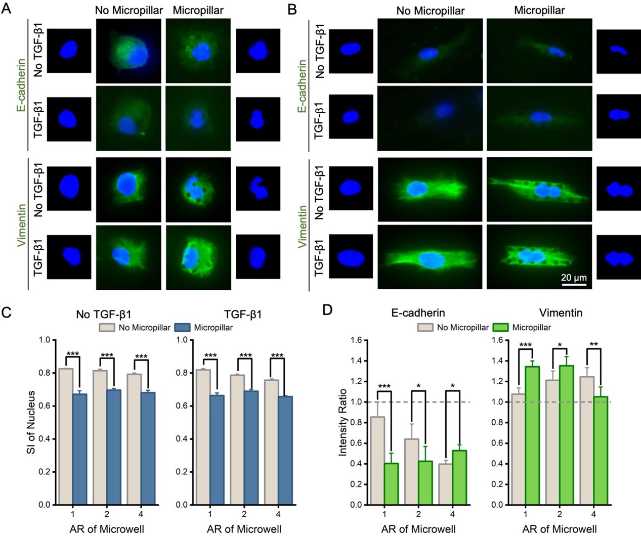
图4. 微柱阵列导致的细胞核变形影响上皮-间质转化
随着细胞长径比增加,细胞骨架收缩性增强,并发生取向;而嵌合图案上的微柱阵列诱导细胞核变形、抑制细胞骨架的收缩性并干扰其取向组装(图5)。

图5. 微柱阵列阻碍了随长径比增加而激活的细胞骨架收缩性
为验证细胞骨架收缩性和取向组装在上皮-间质转化调节中的功能,进一步通过布雷他汀抑制肌球蛋白,发现细胞恢复为更强的上皮表型,表明力学转导是细胞形态调节上皮-间质转化的必要条件。
在肌球蛋白被抑制的条件下,微柱阵列上癌细胞的细胞核变形依然得到保留,且相比细胞核未发生凹陷的癌细胞表现出更强的间质特征。此时,微柱阵列对上皮-间质转化具有两种相反的影响:细胞核的变形促进了间质特征的获得,而受阻的力学转导则抑制该过程,这使得微柱阵列对于上皮-间质转化的促进效应随着细胞长径比的增加而减弱(图6)。

图6. 聚合物嵌合拓扑图案、细胞拉长和细胞核变形对上皮-间质转化的影响
这个基础研究工作借助具有复杂拓扑形貌的嵌合微图案表面的生物材料设计,确证了细胞外形以及细胞核形状均可调节上皮-间质转化,且遵循不同的机制。当细胞外形和细胞核形状均改变时,需要综合考虑两者的影响。
Bet365中文网址 、聚合物分子工程全国重点实验室的工程硕士生王弘宇和科研助理刘瑞丽为论文的共同第一作者,该生的导师、全国重主任丁建东教授为论文通讯作者。
所发表的论文信息:Hongyu Wang#, Ruili Liu#, Yue Yu, Hongrui Xue, Runjia Shen, Yanshuang Zhang, Jiandong Ding*. Effects of Cell Shape and Nucleus Shape on Epithelial-Mesenchymal Transition Revealed Using Chimeric Micropatterns. Biomaterials, 317, 123013 (2025).
原文链接: //doi.org/10.1016/j.biomaterials.2024.123013